近红外(NIR)荧光染料如Cy7和Cy5.5的选择取决于具体的应用需求,二者在光谱特性、稳定性和应用领域上存在差异。
核心差异一览表:
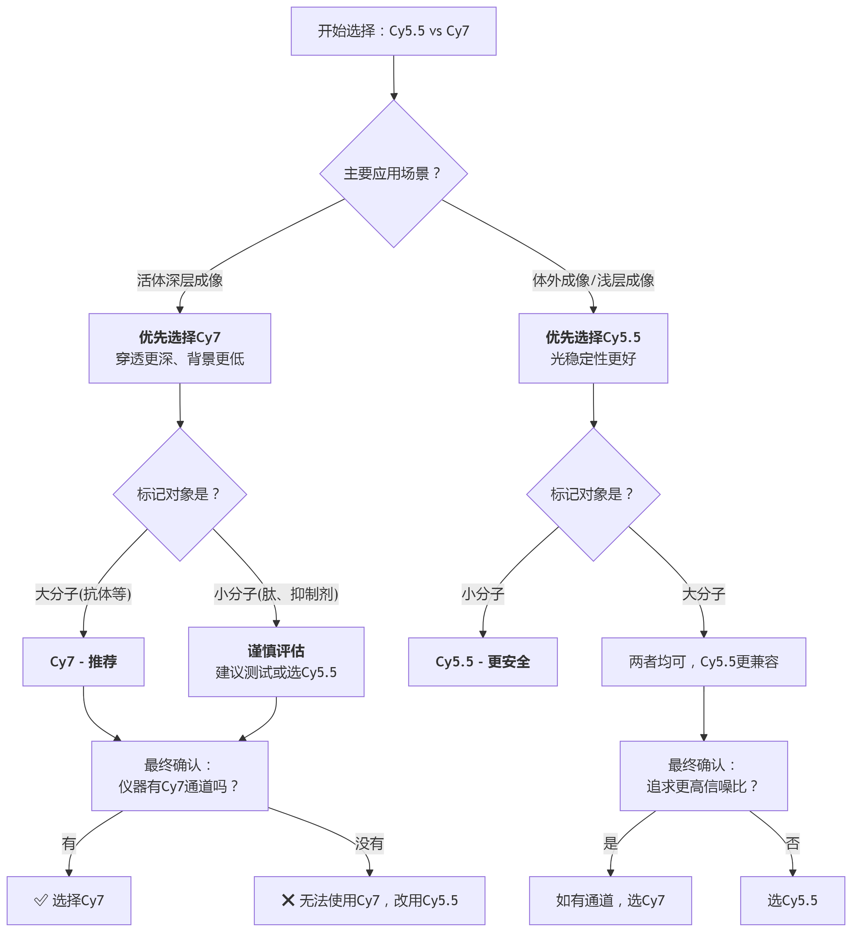
分解与选择策略
1. 成像深度与自发荧光
Cy7 (~~770 nm Em):
优势:其发射波长位于近红外一区(NIR-I, 700-900 nm)的末端,非常接近近红外二区(NIR-II, 1000-1700 nm)。在这个波段,生物组织(如皮肤、脂肪、血液)的自发荧光低,几乎可以忽略不计。
结果:信噪比非常高,背景几乎全黑,目标信号清晰。这使得Cy7在活体深层组织成像(如监测深部、内脏器官信号)中具有无可比拟的优势。
Cy5.5 (~694 nm Em):
劣势:其发射波长仍然与产生自发荧光的分子(如胶原蛋白、黄素)的波长有部分重叠。
结果:成像时背景噪声相对较高,虽然比可见光染料好得多,但不如Cy7。这限制了其在深层成像中的应用,更适用于浅表成像或细胞水平的体外检测。
结论:如果您的实验重点是活体动物深层成像,并追求最高信噪比,优先选择Cy7。
2. 仪器兼容性(现实因素)
Cy5.5:大多数标准的小动物活体成像系统(IVIS Spectrum, Bruker等)的Cy5通道(通常ex: 615-665 nm, em: 695-770 nm)可以直接用于检测Cy5.5。这意味着您无需更换滤光片或升级设备。
Cy7:需要仪器配备专门的Cy7通道滤光片(通常ex: 710-760 nm, em: >780 nm)。较老的型号可能不支持。在购买和使用前,务必确认您的成像系统是否支持Cy7检测。
结论:如果您的实验室仪器较老或没有Cy7通道,Cy5.5是唯一且仍然优秀的选择。
3. 染料的光稳定性和水溶性
光稳定性:Cy7的化学结构使其相比Cy5.5更容易发生光漂白。如果在实验过程中需要长时间、多次曝光,Cy5.5的信号衰减可能更慢,结果更稳定。
水溶性:未经修饰的Cy7水溶性较差,容易在水性环境中聚集,导致荧光淬灭和非特异性结合。解决方法是选择磺化Cy7(sCy7, Sulfo Cy7),它引入了磺酸基团,大大提高了水溶性和生物相容性。
结论:对于需要长时间观测的体外实验或对水溶性要求极高的应用(如某些小分子探针),磺化Cy7是相对好的选择。
4. 标记对象的分子大小
Cy7是一个较大的共轭体系,当其连接到小分子(如肽、小分子抑制剂)上时,可能会严重改变小分子的生物分布和药代动力学,甚至导致荧光淬灭。
对于小分子探针,Cy5.5通常是安全、保守的选择,因为它对原有分子性质的影响相对较小。
对于大分子,如抗体、抗体片段、纳米颗粒等,其本身分子量已经很大,连接一个Cy7分子所产生的影响相对较小,因此可以放心使用Cy7来获取更深的穿透能力。
结论:标记小分子——优先考虑Cy5.5;标记大分子——优先考虑Cy7。

为深层活体成像选择Cy7:当您需要探测小鼠体内深处的组织,并且您的仪器支持时,Cy7因其穿透能力和超高信噪比而成为首选。
为兼容性和稳定性选择Cy5.5:如果您的仪器没有Cy7通道,或者您主要进行体外实验、浅表成像,以及需要标记小分子探针时,Cy5.5是一个通用、可靠且兼容性好的选择。
以上数据均来自文献/科研资料,星戈瑞暂未进行独立验证, 仅供参考!(以上文中所述仅限于科研实验及实验室环境)